聽說葡萄酒圈里最近有一個敢于叫板各大國際評分體系的怪咖橫空出世,我們看看它都挑戰了誰以及它是誰?
100分制派別
羅伯特·帕克
羅伯特·帕克首創的100分制評分體系,在酒圈的影響力及知名度是其它酒評家和雜志媒體不能企及的,因此其評分自然也最受大眾認可。更難能可貴的是,帕克從來不涉及商業活動,從不為任何企業或者品牌作廣告。

帕克的100分制給葡萄酒的打分范圍是50-100,每瓶葡萄酒的基礎分為50分,基于以下四個重要因素:外觀,香氣,風味,總體質量或潛力。
葡萄酒觀察家
《葡萄酒觀察家》(Wine Spectator)雜志對葡萄酒的評分,也是一種100分制的評分體系,每瓶葡萄酒的基礎分為50分。始創于1976年的美國葡萄酒權威雜志《葡萄酒觀察家》是目前全球發行量最大的葡萄酒專業刊物,其評分體系由專家團隊進行評分。

每年,《葡萄酒觀察家》都要對約1.5萬款葡萄酒進行品評,但由于《葡萄酒觀察家》面向全美國讀者,所以被品評的葡萄酒中以能在市場上更容易購買到的葡萄酒居多。這些被品評的葡萄酒大部分是由酒莊或者進口商提供,另一部分由《葡萄酒觀察家》自己購買品評。評分都是在盲品的情況下進行的。
葡萄酒倡導家

《葡萄酒倡導家》(Wine Advocate)是由葡萄酒皇帝羅伯特·帕克于 1978 年創辦,不過目前他已將股權賣給了新加坡的投資者。“WA評分體系”并不是由羅伯特·帕克一人完成,而是由他組建的專業評分團隊來品評,因此其評分標準同帕克的體系基本一致,此處不再贅述。
葡萄酒愛好者
美國《葡萄酒愛好者》(Wine Enthusiasts)雜志于 1988 年創刊,它幾乎包羅了葡萄酒世界的各方各面,如葡萄酒、烈酒、美食、旅游等,是一本涉及范圍最廣的專業葡萄酒電子刊物,其評分和《葡萄酒觀察家》相近,在酒圈也具有一定的權威性。
20分制派別
醇鑒評分體系

創刊于1975 年的英國《醇鑒》(Decanter)雜志是一本專門介紹世界葡萄酒及烈酒的專業雜志,由于英國幾乎不生產葡萄酒,而且英國王室在歐洲等英語國家地位崇高,因此他們普遍認為《醇鑒》對葡萄酒的評分會更客觀公正。
通常,《醇鑒》雜志評分采用20 分制,0.25 分為最小單位,此外他們還提供百分制換算以及0 星到 5 星的星級評分體系。
杰西斯·羅賓遜

杰西斯·羅賓遜(Jancis Robinson)是國際葡萄酒界另一位叱咤風云的人物,號稱“葡萄酒王國第一夫人”。杰西斯·羅賓遜不僅創作了許多高質量的葡萄酒專業書籍,其評分體系在酒圈也非常權威。
與帕克不同的是,她采用的是歐洲傳統的20 分制,共分成10個計分項目,基本分為10分,每個極差為0.5分。
評分體系固然為消費者點亮了一盞明燈,但是弊端也不是沒有的,總體來說:
1.每個網站的評分范圍相差不大,這意味著看來看去分數都不相上下,我還看評分做咩?
2.評分會影響不同葡萄酒產區的生產。有些評分系統喜歡酒體渾厚葡萄酒,一些不知名的小酒莊為了拿高分就故意釀造這種風味的酒,一時間市場上充斥的全是這種風格的酒。
3.對于咱們中國老百姓來說,這些給葡萄酒評分的專家都是歪果仁,飲食習慣更趨近于西方人的味蕾結構,試問,三分熟的肉眼排和小炒肉對酒款的搭配要求能一樣嗎?在這種情況下評的高分酒更多的只是歪果仁眼中的“高分”。
4.并非所有機構都采用盲品形式。肉眼看得到的,誰敢拍板說百分百客觀公正?
5.就算知道酒款獲獎,又怎么保證我一定會喜歡?
上述問題不解決,這些評分體系對咱們中國人來說就形同雞肋——食之無味,棄之可惜。所以這個時候,請允許小編隆重請出今天的踢館選手——
10分制派別
代表機構:全球葡萄酒中國鑒評體系CWE

全球葡萄酒中國鑒評體系由中國食品工業協會葡萄酒果酒專家委員會官方授權,獨立于國際上其他的評分標準,是基于中國葡萄酒消費者的飲酒習慣和飲食文化創建的對全球葡萄酒評分的體系。
評分這件事拿到中國消費者面前,那最主要的不是就要中國消費者內心有共鳴嗎?這是首當其沖的問題。CWE的鑒評標準便是依據中國人的感官特征為參照,邀請來自國內的多位葡萄酒專家,世界各地的知名酒評家以及葡萄酒大師等組成品鑒團隊,將國際標準與東方品味相結合,從本質上“去西方化”,形式上“中體西用”。
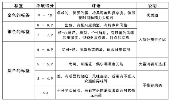
鑒評過程中清一色采用盲品的形式,和上述兩個派別的評分不同的是,CWE的分值分布是從0到10分。這意味著酒款若真是糟糕透頂,連基礎分都沒有。相當嚴苛,但也正是因為有了這份對精益求精的追求,才能把品質拉開較大的檔次,不會出現評出的分數和其他機構大同小異的狀況。
評審結果以10分制分值及對應顏色的標簽呈現。
